安徽大学作为安徽省内的一所高等院校,综合实力比不上,中国科学技术大学和合肥工业大学 。但是作为一所 211 院校强势专业也不少。 安大研究生校区座落在合肥市经开区翡翠湖旁,环境优雅,与合肥工业大学仅一湖之隔 。同时在地理位置上位 于我国区域经济实力最强的华东地区,所以对于一个未来的自身的发展也有很大的益处。但是对于考研,网上也有许多关于安大不好的内容,末流 211,近几年的学科建设越来越落后,等等,那么对于考研来说,安徽大学到底是一个怎么样的选择呢,我们具体来看。
想看更多的专业院校分析,评论留言哦 打字不易,收藏鼓励 干货来袭,建议收藏反复使用!!!❤❤❤

一、安徽大学考研你不得不知道的一些事
(一)、安徽大学院校简介(选择性观看,着重加粗部分)
“安大”,坐落于安徽省省会合肥市;是国家首批“世界一流学科建设高校”,教育部与安徽省人民政府共建高校,国家国防科技工业局与安徽省人民政府共建高校,外交部选拔录用公务员定点高校,国家“211 工程”重点建设高校。
虽然是一所综合式的院校,但是整体的学科评比结果上,还是文科的优势强于理科。
(二)、历年的研究生拟招生的计划人数(包含 2022 年最新的计划人数)
2022 年
安徽大学有 100 个学术学位 和32 个专业学位(领域)招收硕士研究生,
招生规模暂定 全日制学术学位硕士研究生 1677 名 、 全日制专业学位硕士研究生 2159 名,
非全日制专业学位硕士研究生 317 名,
对比去年的计划人数(前年扩招第一年,增长幅度对比不具备参考性)
2021 年
(未改变数据不做比较)
27 个专业学位(领域)招收硕士研究生,
招生规模暂定全日制学术学位硕士研究生 1525 名、全日制专业学位硕士研究生 1858 名
非全日制专业学位硕士研究生 285 名,
(三)、学费及入学奖学金
学费
学术学位硕士研究生(所有专业)8000 元 /(生•年)
金融硕士、法律硕士(全日制)、社会工作硕士、汉语国际教育硕士、翻译硕士、新闻与传播硕士、出版硕士、会计硕士、艺术硕士11000 元 /(生•年)。
应用统计硕士、国际商务硕士、税务硕士、文物与博物馆硕士、工程硕士(各领域)、图书情报硕士8000 元 /(生•年)。
关于奖学金
奖学金名额比例是班级排名前 40%。研究生入学第一年都是 8000 元。第二年就得看你的专业排名和成绩了。
(四)、其他注意事项
1. 法律史、电路与系统两专业招收单独考试考生
2. 报考业务课二考试科目为 “501 造型基础”的 考生,只能选择“安徽大学”报名点报名和参加考试。
二、安徽大学学科评估排名

三、安徽大学历年考试情况
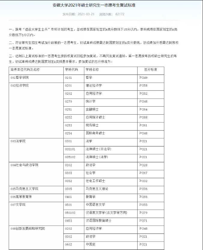
(一)2021 年复试分数线



看不清的同学可以点点这个链接
2020 考试情况(录取最高分最低分)- 官网不公布报考人数,实在想看报录比只能自己估算。
估算方法在图下




利用备考软件,比如考研帮,其中有能看到院校关注的人数情况,自己比对下,大概能模糊的推断出参考人数。
或者加群看群内一个专业的人数大概是多少,有一个粗略的梗概。
四、专业招生目录(最新)
2022 年学术学位硕士研究生招生专业目录
2022 年全日制专业学位硕士研究生招生专业目录
五、安徽大学考研复试相关
安徽大学的成绩计算的总方法为
初试有效分数 = (专业课 1 分数 + 专业课 2 分数)/ 专业课满分总分
综合分数 = (初试有效分数 *0.6 + 复试 *0.4)
有一说一,复试成绩的占比 40% 也很高了,所以对于双非院校的同学们来说,为了保证自己能够不够淘汰,更应该努力提高自己的初试分数。
同时

在安徽大学的总分评定标准中,专业课的考试成绩也是占的很大一部分比重的。
安徽大学 21 的复试时间
为什么要看历年的复试时间呢,一般院校的复试时间都是在 3 月中旬开始,复试开始的越早对你越有利,因为即使自己的复试成绩不够理想,还会有很多时间能够去调剂。所以,对于各位同学来说,关注下复试的时间也很重要。
21 复试的时间大概是从 3 月 24 号开始,所以时间上来说,如果考试不太理想的同学还是会有一定的几率去调剂上岸的。
安徽大学保护一志愿吗?
安徽大学的复试是分批次的,在统招的考生面试之后,才会复试体调剂的,所以也挺保护一志愿的。
原文链接:https://zhuanlan.zhihu.com/p/409778345

