新手小白刚入职,做账报税都不会,老会计不教怎么办?
相信这句话是很多刚踏入这个行业的会计小白心里的疑问, 作为一名会计做账报税是基本功不会肯定是不行的,就拿我们公司上个月来的会计小张来说吧,就因为不会做账报税被领导辞退了,美其名曰说是她很优秀但个性格不符合这个公司,所以没通过实习期!转头第二天却让人事又招了一名有证书有经验的老会计,真是很现实啊。
带她的那个人比较严肃,一个不会主动问,一个不主动教,所以才导致这样的情况,但其实做账报税并不难的,里面程序比较固定一学就会,正好我为了带我的徒弟整理了很多记账报税资料,现在把它分享给大家,希望对大家有所帮助吧。

15 种税的申报流程


……………….
抄报税流程




……………………
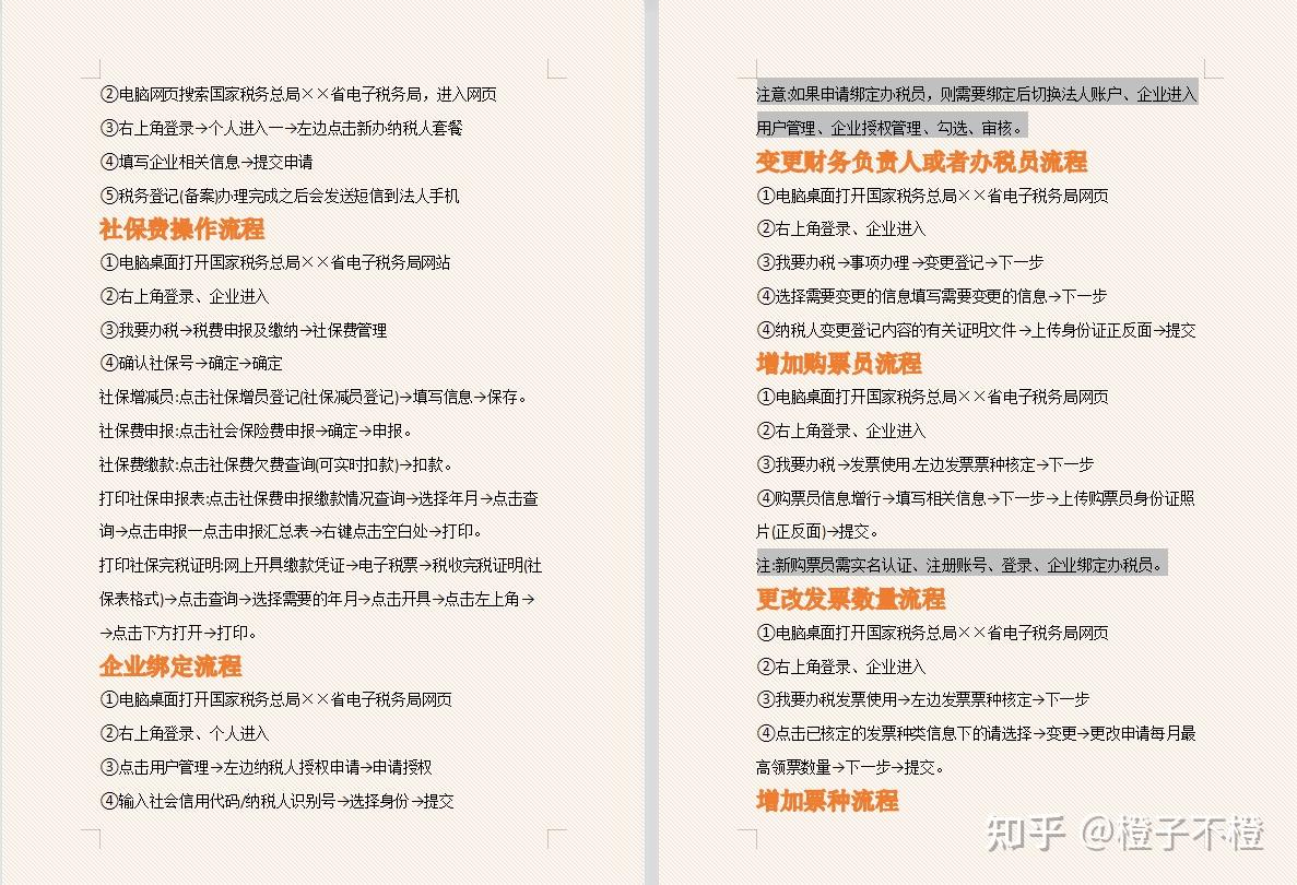
网上申报图文教程


………………
会计做账流程



………………..
金蝶用友操作流程图 + 全盘账实训



…………….
常用的 Excel
会计常用表格
财务报表模板

篇幅有限就分享到这里了,希望对大家有所帮助,我们一起学习进步。
原文链接:https://zhuanlan.zhihu.com/p/419361691
正文完

